Unstable Transitions in HVAC Operations: Humidifier Disable Logic
Miles Ryan, P.E., writes a monthly column in Engineered Systems Magazine on Building Commissioning. Read March’s column below:
Periods of instability in HVAC systems often occur during necessary transitions in system operation. Examples of such instances include when a system first enables, goes from an occupied to an unoccupied mode of operation, or key components of the system (chillers, pumps, etc.) stage on or off to meet system demands.
Additional provisions in the automation of these systems are required to minimize the effects of these disturbances. Typically, not all the kinks are worked out prior to the functional performance testing directed by the commissioning provider. Our testing processes should be paying extra close attention during the transitional periods to identify any levels of unexpected instability, and we should also have a solid understanding of the tools available to the temperature controls contractor to improve performance in such instances.
This article is the sixth installment in this series. Last month’s article detailed an example of instability in the logic which enabled an AHU humidifier. This article discusses a separate example with inappropriate disable logic for AHU humidifiers.
The Sequence
This example came from AHUs in a different hospital from last month’s example. However, the specified sequence of operations for the AHU humidifiers was similar:
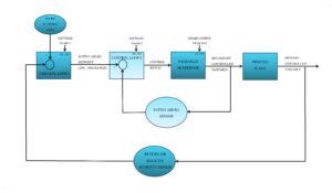
Humidifier Control:
The BAS will send a modulating demand signal to the packaged, adiabatic humidifier. That signal will be modulated to maintain the AHU’s supply air relative humidity at its setpoint.
Supply Air Relative Humidity Setpoint Reset:
The supply air relative humidity setpoint will be reset between 20% and 80% as needed to keep the return air relative humidity at setpoint (30% (adj.)).
Like last time, this sequence utilizes cascaded control loops. Return air relative humidity is the primary controlled variable we care about, but we control the humidifier to supply air relative humidity to ensure we perform the operation stably without tripping a high humidity limit switch in the supply duct.1 A diagram depicting this logic is shown in Figure 1.

Figure 1: Cascaded control loops for AHU humidifier operation.
Notice there is no discussion in the sequence of when the humidifier operation is enabled or disabled. The designer’s intent was for the humidifier to always be available should it be needed to keep the return air relative humidity from dropping below 30%. That requires the temperature controls contractor to fill in the blanks and add logic to ensure the humidifier doesn’t stay enabled for an extended period of time when there was no demand for humidification (e.g. the summer).
The Issue
Humidifier operation is predominately needed in the winter. Our firm was contracted to perform ongoing commissioning services for this hospital. Last winter, facility staff notified us of unexplained freezestat trips in certain AHUs.
We increased the frequency of key trends for one AHU and waited for a trip to again occur. Review of trends in the moments leading up to the freezestat trip, we noticed the heating valve would slam closed, and the economizer started to ramp up (i.e. additional outdoor airflow beyond the minimum ventilation requirements was brought in). See Figure 2. Review of the temperature control logic confirmed it was programmed correctly, and it must have been a disturbance elsewhere that created a sudden reduction in heating demand for the AHU.

Figure 2: AHU temperature control trends leading up to freezestat trip.
During our investigation, while looking at live data on the AHU’s BAS graphic, we noticed the humidifier was disabled in the dead of winter. It had been operating moments before, however. Reviewing trends for the humidifier operation, we saw the cyclical pattern shown in Figure 3.

Figure 3: Cyclical instability in humidifier operation.
While the relative humidity of the return air was below its setpoint of 30%, the supply air relative humidity setpoint steadily increased. The humidifier controlled to that resetting supply air relative humidity setpoint well. But then the supply air relative humidity setpoint would instantly drop to 20%, and the humidifier demand to 0%, and then the cycle would start all over again.
Review of the humidifier logic revealed that the programmer had added enable/disable logic for humidifier operation, since it was not specified in the original sequence of operation. The humidifier would enable when return air relative humidity fell 3% below setpoint, and it would disable when it rose above setpoint. That means, as the humidifier output increased and the return air relative humidity rose, even the slightest overshoot of the 30% setpoint would disable the whole operation, as opposed to resetting the supply air RH setpoint downwards and allowing humidifier to back off a bit.
How This Relates to Freezestat Trips
When steam injection humidifiers add steam to the air stream, it has little effect on the dry bulb temperature of the air stream. But adiabatic humidifiers operate differently. They inject high pressurized water molecules in liquid form into the air stream. Those water molecules then go through a phase change from liquid to vapor form. Phase changes take energy, and that energy comes from the air stream itself. Therefore, as an adiabatic humidifier raises the dewpoint of the air stream, it simultaneously reduces the dry bulb temperature of the air. They are called adiabatic, because the air stream loosely follows a constant enthalpy line on the psychrometric chart.
Review of the submittals for these particular AHUs, we found the installed humidifier could drop the air temperature by over 20°F at full output and design airflow. This added heating load will be realized by the downstream, supply air temperature sensor. A drop in reading below supply air temperature setpoint in turn will result in the preheat coil opening more to compensate.
The inappropriate humidifier disable logic, which disabled the entire humidification operation the moment the return air RH rises above setpoint (30%) results in a drastic rise in supply air temperature. The supply air temperature rises above setpoint and the preheat coil valve slams closed. The next stage of supply air temperature control (the economizer) enables, and the outdoor air and return air damper begin to modulate to bring in higher quantities of outdoor air. The heating and coil coils present a lot of thermal mass between the mixing box and supply air temperature sensor, however. See Figure 4. Closing the heating valve, and then bringing in higher amounts of cold, outdoor air drops the temperatures realized in the AHU, but the locations closer to the mixing box drop much quicker than those further downstream. The supply air temperature sensor’s readings drop the slowest. It is the controlling sensor though, which means the location where the freezestat is located drops dangerously low before the supply air temperate sensors realizes the closed heating valve and ramping up of the economizer is overdoing it. And, when the outdoor air temperatures are cold enough, this occasionally results in the freezestat tripping, disabling the entire AHU!

Figure 4: Supply air temperature sensor is last to realize sizable temperature swings due to adjustments in heating valve or economizer dampers. Freezestat sees temperature swings much sooner.
The Fix
The remedy was simple: continuously enable Control Loops 1, 2 and the humidifier when the outdoor air dewpoint drops below 37°F (adj.) for 30 minutes (adj.). and disable Control Loops 1, 2 and the humidifier when outdoor air dewpoint rises above 40°F (adj.) for 30 minutes (adj.).
Conclusion
Some issues may not present themselves during initial functional testing. These particular humidifiers were not functionally tested when first installed, but had they been, toggling of the return air RH setpoint would been done to watch the supply air RH setpoint reset upwards and downwards. Through that process, it is likely the inappropriate disable logic would have been identified. However, predicting the second order effects of this eventually tripping a freezestat would never have crossed my mind! I had never worked with an adiabatic humidifier before. Though I knew how they worked pyschrometrically, I never knew the extent of the added heating load they would put on a preheat coil until I started troubleshooting these freezestat trips. But now I get it and I will be more vigilant the next time I encounter such a system, and hopefully you will too!
References:
1 Ryan, M. 2021. “Understanding Cascade Control and Its Applications For HVAC” ASHRAE Journal, Vol 63, Issue 2, (February)